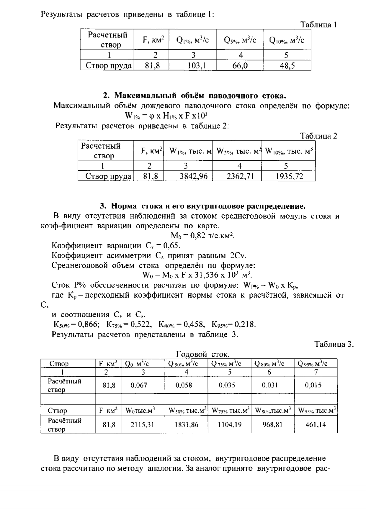
DECIZIE Nr. 02/16 27 februarie 2026 s. Mereni “Cu privire la aprobarea “Regulamentul de exploatare al iazului din sat. Mereni, r-nul Anenii Noi, nr. cad: 1034411.310”

Leave a Comment

Adresa ta de email nu va fi publicată. Câmpurile obligatorii sunt marcate cu *